当前的位置:首页>新闻动态>协会通告>【标准资讯】标准化助力食品行业高质量发展——2022年协会完成13份团体标准的制定工作

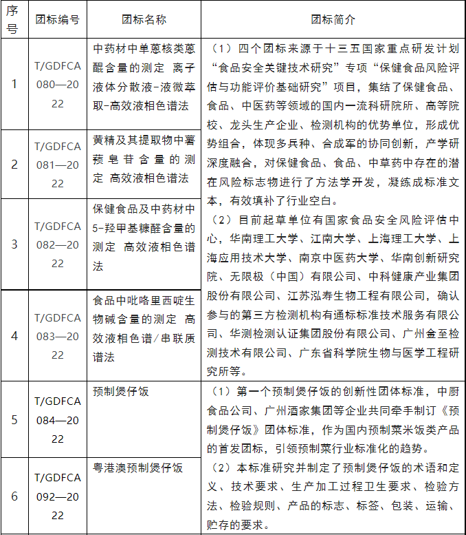
2022年,经过广东省食品流通协会标准化专业委员会的努力,一共制定并发布了13份食品行业相关团体标准,是今年一份沉甸甸的收获。以下为13份团体标准的具体情况。


image.png

image.png

image.png


自 2019 年起,广东省食品流通协会一直致力于团体标准制修订的专业工作,协会拥有来自食品行业和标准化领域的专家 100 多位,组成覆盖各行各业的专家智库,通过标准化助力食品行业高质量发展,期待着大家一起合作,参与标准化工作,共同通过标准化活动助力食品行业高质量发展。

公众号

扫一扫,关注公众号

广东省食品流通协会


手机微信同号:138-0254-7181 叶映朵(秘书长)

手机微信同号:135-8040-8452 梁晓勋(办公室主任)      

办公电话:135-8040-8452  

办公地址: 广州市南沙区海滨路南沙水岸广场创享湾TIMETABLE粤港澳青创基地西区3栋4楼

注册地址:广州市天河区天河路228号之二3016室

    协会活动

版权所有 © 2022 广东省食品流通协会      备案号:粤ICP备 号